Go to NoobowSystems Lab. Home

Go to Radio Restoration Projects

General Electric Model 408

FM AM Receiver
(1950)



General Electric Model 408

真空管FMラジオ

    1999年03月まで住んでいたサンノゼ研究所のリビングルームに置いてあったもうひとつのプラスチックラジオがこれ。 初期のAM-FMラジオです。 初期、とはいっても現在と同じ周波数帯が使用されるようになってからのもの。 米国での本当の初期のFMはもっと低い周波数で放送されていました。 クラシカルな雰囲気の茶色のケースと、 1950年代のアメ車的なダイキャスト製リムを持つ大型ダイヤルの組み合わせが一風変わっています。

    ダイヤルは大きなランプで照らされ、 暗めの室内ではとてもきらびやかです。 ダイキャスト・リムで隠されているものの、 大きなランプの熱のためダイヤルの透明プラスティックの一部は融けてしまっています。

    フレアマーケットでの値札は20ドル、不動。 外観に大きな問題はないので、まあいいでしょう。 調べてみると、使われている 7本の真空管 のうち3本はすでにヒータ断線。 トランスレス方式ですから、3本同時に切れることはまずありえません。 正常な真空管が抜かれて転用され、切れた真空管を差し込んでおいたのでしょう。

    ハルテッド・スペシャルティ とインターネットでみつけたショップで真空管を手に入れて使ってみると、 ラジオは正常に動作し始めました。 電源ケーブルは風化がひどかったため、新品に交換。 ただしオリジナル品は3線タイプで、3本目の線がFM受信用のリードアンテナとして用いられていました。 FMの受信感度はさすがに今一つで、1メートル程度のワイヤーアンテナでは数局程度しか聞こえません。 が、動作自体は安定しています。音質もAMよりすぐれていますが、高音はかなり押さえられた感じです。

    底面の型番シールは肝心な部分が破れていて形式不詳だったのですが、 何回か回路図を頼んだことのある Radio Relics社のDennis氏 に写真を送って調べてもらったらGeneral Electric Model 408 と判明、 回路図も手に入りました。

    使用真空管は次のとおりです。電源整流は放熱板を持つセレン整流器を使用しています。 セレン整流器は古くなると劣化がかなりあるようですが、このラジオでは現在のところ大丈夫そう。

    日本と米国ではFM放送の周波数帯が異なるので、日本でこのラジオが使えないのはとても残念。 仕方ないので、帰国後は小型FM送信機を併用することにしましょう。







(ここで28年間のブランク)


FMを聞こう

    松下電器産業 通信型短波受信機キット CRV-1 の整備が一段落しました。 コロナ禍前にはずいぶん長かった修理待ちリストの残りも次第に減ってきて、 さあ次はこれに着手しよう。 1950年製の真空管FMラジオ。 ここのところしばらく短波と航空無線ばかりだったから、 たまにはFMラジオでいい音でも聴きたいよね。

    シリコンバレーラボ時代に真空管をそろえて軽整備して以来28年間電源は入れたことがなく、 ビニール袋に入れられて保管していました。 そのおかげで汚れやサビはほとんど進行していませんでした。

    セレン整流器の状態が怖くて、用心しながら電源を投入。 長期保管品だった408は、火も煙も噴かず、すぐにきれいに鳴りだしました。

    これはほんと軽整備だけで行けるかなと思ったのですが、 使っているうちに音がどんどん酷くなってきました。 やはりひととおりの作業が必要ですね。 ペーパーキャパシタは全交換、 ソリッド抵抗も交換かもしれません。 きちんと本来の性能を取り戻してあげましょう。

2025-10-26 整備開始



Click here to watch video on Twitter
Click here for video download



回路構成

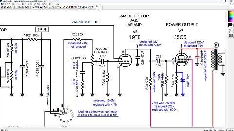
    GE Model 408は1950年モデル、MT管を7球使用したFM-AMラジオです。 受信回路はFM・AMともにシングルスーパーヘテロダイン。 電源はAC-DC方式、日本でいうところのトランスレスです。 電源平滑にはセレン整流器が使われています。

FM高周波増幅

アンテナからの信号は非同調の高周波増幅段で増幅されます。 増幅管には12BA6が使われています。

FM混合

高周波増幅段の出力は2連バリコンで同調選択され、双3極管12AT7の片側を使った混合管のグリッドに入ります。 ここには局部発振器からのFM局発信号も入ってきており、 混合管出力のFM中間周波トランスで10.7MHzの中間周波数信号が生成されます。

局部周波数発振

局部周波数発振器はFM・AM供用で、12AT7の片側の3極管が用いられています。 FM局発はロワーサイド・インジェクションで、 受信周波数よりも10.7MHz低い周波数帆を発振します。

FM中間周波数第1増幅

FMの中間周波増幅は2段構成で、いずれも12BA6リモートカットオフ5極管が用いられています。 第1増幅の12BA6は、AM受信時には混合管として動作します。

FM中間周波数第2増幅

この増幅器はAM受信時は455kHz中間周波増幅として動作します。 入力側はバンドセレクタスイッチでFM用中間周波トランスとAM用中間周波トランス出力を切り替えるようになっており、 また出力側はFM用とAM用の中間周波トランスを直列につなぐ形になっているほかは、 増幅回路として特殊なところはありません。


リミッタ

信号の振幅を一定値に整えて外来ノイズを除去するためのFMリミッタには、 グリッド電圧が下がると急激にカットオフするシャープカットオフ5極管、12AU6が用いられています。 シャープカットオフ特性をさらに高めるため、プレートとスクリーングリッドの電圧は意図的に低くされ、 早い時期に飽和動作しはじめるように設計されています。
リミッタ管はAM受信時にも動作を続けますが、何の働きもしません。




FM復調

FM復調はフォスター・シーレー弁別回路が使われています。 必要となる2個のダイオードは、19T8を使っています。 この真空管はMT9ピンガラスパッケージの中に3極管が1つと2極管が3つ封入されています。 19T8はFM受信機用に設計された真空管として、12AT7と同時に1947年にゼネラル・エレクトリック社Eから発表されました。 2つの2極管をフォスター・シーレー弁別回路あるいはレシオ検波器として使い、 1つの2極管でAM検波を行い、3極管で初段低周波増幅を行うように意図されており、 少ない球数でFM-AMラジオを構成することが可能です。
このFMラジオにはAFC回路はありません。

AM混合

AM受信時はバックパネルのループアンテナがアンテナ同調コイルを兼ねています。 2連バリコンで同調選択された目的信号は、FM中間周波第1増幅ほ兼ねる12BA6のコントロールグリッドに入ります。 AM受信時にはこの12BA6のカソードにコイルが入ります。 このコイルはAM局発コイルの一部であり、 これによって12BA6の管内電子流は局発周波数で増減することになり、 目的周波数と局発周波数の混合動作が行われます。
12BA6の出力は455kHz中間周波トランスで取り出され、次段に送られます。
この管はAGC制御を受けます。

AM中間周波数増幅

455kHz中間周波信号はFM中間周波第2増幅と共通の12BA6で増幅されます。この管はAGC制御を受けます。

AM検波 / AGC

AM検波は標準的なダイオード検波で、 19T8の2極管セクションの一つを使っています。 AM検波出力のDC分はAGC電圧として使われます。

初段低周波増幅

FM・AMに共通の低周波増幅は19T8の3極管部で行われます。
ボリュームコントロール用ポテンショメータにはセンタータップがあり、 キャパシタ1個と抵抗1本による簡易なラウドネス回路が設けられています。 ボリュームコントロール位置が低い時に音声信号の高域を減衰することによって、 相対的に低域が豊かに聞こえるように意図されています。

音声出力

オーディオパワーアンプはビーム出力管35C5を用いた標準的なものです。 本機にはイヤホン/ヘッドホンジャックは用意されていません。






電源回路

整流にセレン整流器が使われているほかは変わったところのない半波整流回路です。 セレン整流器はシャシー全面に取り付けられており、 放熱板は動作中は50℃程度に温まります。
平滑は2段とシンプルです。
本機は電源が入ると117V電球によりダイヤル盤が明るく照らされます。








1950年を眺める

    バックパネルを取り外し、筐体フロントパネルからダイヤルノブ・ダイヤルトリム・ダイヤルグラス・ダイヤルポインタを取り外し、 底面のネジを4本緩めるとシャシーが引き出せます。 さすがに先進国の量産製品、整備性は良いですね。

    ダイヤル指針は180度回りますがバリコン直結ではなく、 チューニングつまみの回転は糸掛けで減速されてバリコンを回した後、 減速比1:1の糸掛けで指針を回します。 糸掛け減速は2つあるわけですが、1本の糸で繋がれています。 ダイヤルの操作感はスムース。





    FM高周波増幅管12BA6とAM局発バリコンロータのクリアランスは1mmもありません。 ギャングバリコンの局発セクションのロータは小さいので何とかなっていますが、 ここまで真空管とバリコンの間隔を詰めなければならない理由はあまり見当たりません。 ちょっとレイアウト失敗しちゃったなあ、でもなんとかなるからいいか・・・といったあたりだったのかもしれません。





    小電流なところでは素子のリード線をシャシーグラウンドへ落とすところはスポット溶接で取り付けられています。 タクトタイムを短縮し製造コストを抑えるために合理的な方法だとは思いますが、 なんとなく心もとなく見えます。 実際にはリード線はシャシーにがっちり取りついていて、 接触不良を心配する必要はなさそうです。

2025-10-26





    フロントパネル右下のノブはバンドセレクタです。 2ポジションのロータリースイッチ直結かと思いきや、 シンプルかつしっかりした機構でつまみのセンターシャフトとロータリースイッチシャフトをオフセットしています。 シャシー寸法・シャシーレイアウト・筐体デザインの要求を満たすための機構といえるでしょう。

    本機の電源スイッチ兼ボリューム調整とバンドセレクタは、 デザイン的にはすっきりバランスよくまとまっていますが、 操作感あるいは使い勝手としてはあまりよくありません。 まあそう頻繁に操作するものでもないので、 大きな不満とはなりませんけれども。





    本機はAC-DCセット、いわゆるトランスレス機であり、 信号グラウンドとシャシーグラウンドは分離されておらず、 AC電源コードのニュートラル側がシャシーに直結されています。 したがって通電中にシャシーに触れると感電してしまう可能性が大です。

    AC電源コードはバックパネルのコネクタにつながっており、 真空管交換などのためにバックパネルを取り外すと電源コードも抜け、 感電事故を防ぐようになっています。





    シャシーマウントボルトも、シャシーに直接締結すると、 筐体下面のネジ頭に触れると感電してしまうことになります。 それを防ぐため、シャシーマウントボルトはプラスチック製の雌ネジで受ける構造になっています。






危険が危ない

    というわけで、このラジオはホットシャシーです。 どうしよう、実をいうとうちのラボにはアイソレーショントランスはないのです。 本機の整備は危険この上ない作業になります。

    そこで、となりに置いた実験用パネルに両切りトグルスイッチを設け、 このスイッチ経由でAC電源を供給します。 シャシーに触れる作業の時はこのスイッチをOFFにすればいいわけです。 さらにシャシーに触れるときは必ず検電ドライバーでチェックすることとしました。

    横向きに立てて置けるようにシャシーに足となるブラケットを取り付けてマスキングテープでテーブルに固定。 さあ、サービスポジションにセットアップができました。

    本機はバックパネルのループアンテナがAM同調コイルを兼ねているので、 バックパネルなしだとAMラジオは聞けません。 写真には写っていませんが、このあとバックパネルのアンテナコイルをみのむしコードで接続しました。

2025-10-27 サービスポジションセットアップ






まずは定番の

    初段低周波増幅と電力増幅のカップリングキャパシタ2個を交換しました。 ボリューム位置でハム音量が変わっていたのが収まって自然な音量調節になりましたが、 音量は依然として小さいままです。

    ボリューム調整ポテンショメータは、ガリは皆無ではありませんが、 整備開始直後に数回くるくる回した程度で十分実用になる程度に回復。 接点洗浄剤の出番はありませんでした。

    この作業を行っているときに、この1950年式ラジオには音量調整用ポテンショメータにはミドルタップがあって、 ラウドネス機構が組み込まれていることに気がつきました (本ページ前述の解説セクションに反映済)。 いじり始めるといろいろなことに気がつくのが楽しいです。

2025-10-28






あちこち壊れかかってる

    FMの復調音質音量いまいち & 音量不安定問題は、 19T8の3ピンソケットターミナルのはんだクラックでした。 ここはFM検波の出力で、19T8の3つあるダイオードのうち2番ユニットのカソード&内部シールドです。 はんだ付けしなおして音質安定、最大音量もアップしました。

    音量は大きくなりましたが、FMの受信感度は相変わらずいまひとつ。 かなり強力な信号でないと十分な音量が出ません。 リミッタの振幅制限機能が働き始めるまでのゲインを稼げていないわけです。

    FM検波段の素子をチェックすると、 FM検波出力取り出しのR21が100kΩのところ150kΩにまで抵抗値増大を示していました。 またC25 0.001μFのところ0.002μFまで容量増大していました。 もっともこれはリークしているために容量が増えて見えるのかもしれません。 いもかくも両者を新品交換したら音量アップし、音質も向上しました。

    音質も改善とは言いつつ、高域の伸びは今一歩。 それでもすでに普通のAMラジオでは望めない高音質が得られています。

    つぎに電力増幅35C5のプレートバイパス C30 0.005μFのところ0.01μFまで容量増大。 新品交換し、音質音量アップ。 フルボリューム位置で、FMのRF入力が5mVp-pあれば適正音量が得られます。

    ラウドネス補正用のC26 0.003μFは 0.0066μFまで容量増大。 新品に交換後、音質向上。 まだ高域の伸びはちょっと足りないけど、低周波段にオーディオ信号を直接入力したときに近いところまできました。

2025-10-29






FMとして聞こえていない!

    本機のFM復調は、最初レシオ検波だと思っていましたがそうではなく、 フォスター・シーレー弁別回路のようです。 徐々に性能が上がってきて分かってきたのですが、 目標信号にぴったりダイヤルを合わせると音はむしろ小さくなり、 ダイヤルをわずかに高くあるいは低くしたときにきれいな音で聞こえます。 これはどうやらフォスター・シーレー弁別器は狙い通りに動作しておらず、 スロープ検波として動作していると見えます。 それでもすでに普通の5球スーパーAMラジオよりはずっといい音で鳴っているんですけどね。

    Sams Photofactに記載されている手順でディスクリミネータトランスを調整してみたのですが、 どうにも期待されるような結果が得られません。 ひょっとするとディスクリミネータトランスの内部で故障が発生しているのかも。

2025-11-01 フォスター・シーレー弁別器を使っていることに気がつく






すばらしいAM音質

    FM中間周波第2増幅 兼 AM中間周波増幅管12BA6のスクリーンバイパス C19 0.005μF と AM検波負荷 R24 220kΩを新品交換。 ソリッド抵抗は大半が50%以上の抵抗値増加を示しています。 もうこれは全数交換になっちゃうかも。

    AM検波負荷抵抗を交換したのでAM復調品質のチェックをしたのですが、 とても音が良い! 調べてみるとこのラジオ、AM変調度100%でも歪なく復調できています! CRV-1 でも HA-225 でも、 真空管ダイオードを使っているAMラジオは深変調時に音が歪むものだと思い込んでいましたので、 これはびっくり。 どこにその音の良さの秘密があるんだろう。

    本機GE 408のAM検波では、19T8の2極管セクションが使われます。 データシートによれば、この2極管はDC5V印加時に20mA流れます。 いっぽう9R-59やCRV-1 また普通の5球スーパーに使われる6AV6の2極管は、 DC10V印加時に2.0mAしか流れません。 つまり19T8のダイオードはパービアンスがずっと大きいわけです。 これがAM復調品質に効いているのでしょうか?

    双2極管6AL5は、DC10V印加時に60mA流れます。 Sherwood S2100 のAM検波は6BN8の2極管を使っていて、これはDC10Vで50mA。

    6AV6はたいていのAMスーパーヘテロダイン受信機のAM検波・初段低周波増幅の定番だし、 疑問に思ってなかったし、6AV6だと音が悪いとかいう話は聞いたことがありません。 でも6AV6を使っている受信機でたとえば6BN8に換えるとかすれば深変調時のひずみが改善されるものなのでしょうか? それともダイオードにDCバイアスを掛けるほうが効果あり? どうなんでしょう?

2025-11-02 AMの音の良さに感心する






リミッタを改造する

    今日の作業でペーパーキャパシタは全数交換完了。 ソリッド抵抗もすでに多数交換しています。

    Sams Photofactの回路図と実機とでは違う部分がある、 というのはまあ不思議ではないのですが・・・ FMリミッタの12AU6、 グリッド抵抗100kΩが回路図ではグラウンドに落ちているのに実機では12AU6のカソードに落ちていることに気がつきました。 はて、これはどういうわけだろう。 試しにグラウンド落としに変更したら、リミッタ管の増幅率がぐっとアップしました。 実はいままでFMにつきもののハッシュノイズ ― ザーッという局間ホワイトノイズ ― がぜんぜん聞こえていなかったのですが、 リミッタのグリッド抵抗接続変更で明確にハッシュノイズが聞こえるようになりました。

    フォスター・シーレー弁別器は相変わらず狂っていてスロープ検波しているのですが、 感度も音質も整備開始当初とは比べものにならないくらい改善してきています。

    動画中のテスト信号は92MHz FM。 テスト音源はついったー東方部さんのアルバム"Bhava:agra" からトラック7、 「緋想天」(原曲:「緋想天」) ノリノリだねぇ!

2025-11-03 リミッタ改造



Click here to watch video on Twitter
Click here for video download




初めて見るタイプ

    音質が良くなってきているといっても、 低域のひずみが気になることが結構あります。 これはFM復調回路が不調なせいなのか、 オーディオアンプが不調なのか、 あるいは電源のインピーダンス不足?

    出力管35C5のカソード抵抗は回路図で150Ωで、バイパスキャパシタは入っていません。 はてな、いままでいじってきたラジオはすべてカソードバイパスが入っていたけれども。 試しに入れてみようかな。 で、実機をよく見ると、 35C5のカソードはワイヤでグラウンド直結にされています。 そんなばかな、それじゃグリッドバイアスが絶対に不足するはず。 でも現状、音量も音質も酷いとは言えない程度の性能は出ています。

    いぶかしく思いながらカソードをシャシーにつないでいるワイヤを取り外してみたら・・・ おお、この布シースワイヤは本当に抵抗器だ! デジボルで測定してみると確かに抵抗値は148Ωを示しています。 こんな抵抗器初めて見たよ。

    まあとにかくも、カソード抵抗は新品に交換し、10μFのカソードバイパスを入れてみました。 ついでにグリッド抵抗も新品交換。 でもオーディオ段の性能に大きな変化はありません。

2025-11-03






IF~RF段をリフレッシュする

    今夜は、 FM中間周波第1増幅&AM混合管 / FM混合管 / FM高周波増幅管 / 局発管のプレート抵抗とスクリーンドロップのソリッド抵抗を新品交換。 ほぼすべて50%以上の抵抗値増大を示していました。

    その結果・・・依然としてスロープ検波だけれど、 RF入力1mVp-pで大きな音で鳴るようになりました! それにかすかながら本物のFM放送も入るようになりました!

    テスト音源はOrangeCoffeeさんのアルバム "ラピスラズリ水曜図書館" からトラック2、 「Under Water Library」(原曲: 「ラクトガール ~ 少女密室」)。 すっごくさわやかで気持ちいい!

    ところでディスクリミネータトランスL12はやはり壊れかけています。 ときおり音が小さくなることがありますが、トランスを軽く叩くと復活します。 コイルは切れていないけれど弁別器の調整がとれないのは、 内蔵キャパシタの劣化あるいは破損かもしれません。

2025-11-04



Click here to watch video on Twitter
Click here for video download





FMで聞くFM

    テキストを開き、フォスター・シーレー弁別器の動作を勉強します。 GE 408はフォスター・シーレー弁別器を使っているということまでは分かっていたのですが、 一般的なテキストでのフォスター・シーレー弁別器の回路に出てくるセンタータップのチョークコイルがGE 408にはなく、 あるいは「チョークの代わりに抵抗で済ませることもある」と書かれている抵抗も見当たらず、 テキストとの違いを理解できていなかったのです。

    右図は "The Theory and Servicing of AM, FM and FM Stereo Receivers" のp402から抜粋。 フォスター・シーレー弁別器の動作原理を説明しているページですが、 GE 408のフォスター・シーレー弁別器は、ここに引用した「よく見かけるバリエーション」の回路と同じであることがわかりました。 ディスクリミネータコイルセンタータップのコモンリターンチョークコイルを省略しています。 これですっきりしました。 ディスクリミネータの動作そのものの基本は全く変わりません。 多少の性能の違いはあるかもしれませんが、 コスト制約の大きい大衆向け低価格ラジオならばチョークコイルを省略できるこちらの回路の方が有益でしょう。

    テキストの回路図中での Cp / Cc / Cs は、GE 408ではディスクリミネータトランス内部に組み込まれています。





    フォスター・シーレー弁別器、あるいはディスクリミネータは、 受信信号周波数がディスクリミネータコイル中心周波数ぴったりになった時に出力電圧 ―右図のテストポイントTP-Bの電圧― はゼロになり、 信号周波数が中心周波数から外れるとその外れの程度によって出力電圧が上下します。 ところが本機ではどのような周波数の信号を入れてもディスクリミネータ出力電圧は下がる (ネガティブになる) のみ。

    どうやら本機では、 ディスクリミネータトランス2次側の同調用キャパシタCsが破損劣化したか何かのために、 2次側コイルがFM中間周波数10.7MHzに同調できなくなっているものと思われます。

    ためしにCsに並列でちいさなキャパシタを入れてみたら、 今度はどのような周波数の信号を入れてもディスクリミネータ出力電圧は上がる (ポジティブになる) ようになりました。

    ではちょうどいい容量のキャパシタを入れてあげればいいわけだ。 トリマキャパシタを追加することも考えましたが、 ツイストワイヤキャパシタを試したらいい感じに調整できそうでしたので、 これをトライ。




    硬質ビニールワイヤの切れっ端を使ってツイストワイヤキャパシタをつくってCsに並列につなぎ、 ねじり具合を調整してディスクリミネータトランス2次側コイルが10.7MHzに同調するようにしました。 そのうえでディスクリミネータトランスT12の2次側コイルコアでコイルバランスを調整したら、 ディスクリミネータ出力はテキスト通りの動作になりました!





    結果・・・FMがFMで聞こえました!!

    テスト音源は 舞風 さんのアルバム "東方幽靜響" からトラック3、 「Kanon」(原曲: 「妖怪寺へようこそ / 門前の妖怪小娘」)。 おはようございまーす!!

2025-11-06 フォスターシーレー弁別器動作開始



Click here to watch video on Twitter
Click here for video download



ラウドネス回路

    FM復調は動き出しましたが、高音の伸びがいまひとつ。 調べてみると、ラウドネス補正が効きすぎていて、ボリュームつまみ半分以下では3kHz以上の高音がかなり減衰されてしまうことがわかりました。 小音量の時に高域を減衰させることによって相対的に低域を増強しようという狙いなわけです。 が、ちょっと聞きすぎていてFMラジオらしくないので、 高域減衰の効きを下げてみました。 シンバル/ハイハットが自然になりました。

2025-11-08






交換したコンポーネント

    ワックスペーパーキャパシタは全数交換、 ソリッド抵抗は大半がひどい抵抗値増大を示していたために交換。 このうちどれも致命的な機能失陥は引き起こしませんでしたが、 だいたい3個に2個の割合で交換後になんらかの性能アップが体感できたので、たのしい作業でした。 フォスター・シーレー弁別器の動作が学べたのが今回修理作業の最大の収穫でした。






作業完了

    ということでキャビネットに組み込んで、作業ひとまず完了としました。 いい音で鳴ってくれています!

    テスト音源は Baguettes Ensemble さんのアルバム "Toho Jazz New Session with Youth" からトラック2、 「Traveling Alone」(原曲: 「あの賑やかな市場は今どこに ~ Immemorial Marketeers」)。

2025-11-09 キャビネット組み込み



Click here to watch video on Twitter
Click here for video download



残課題

    でも課題は残っています。 次の機会に、かな。

音が小さくなることがある

たぶん弁別器トランスの内部故障のため。 叩くと直ります (^ ^;) いったん直ればつぎにショックを与えるまでは安定しています。


音質改善

当初に比べれば大幅に音量音質は改善したのですが、 低域にひずみ感があったり、 まだ改善の余地はありそうです。


電源ハム

電源平滑キャパシタはなんと当時物が使えています! でも時折ハム音が大きくなることがありますし、 あと数10時間使えばダメになってくるでしょう。 そのとき再修理することに。
ところでセレン整流器は、整備開始当初の不安をよそに安定して動作しています。 ダメになったらシリコンダイオードで置き換えればいいやと思っていたのですが、 その必要は当分なさそうです。


2025-11-09 作業完了






> 次の作業・・・ TW-172D FMトランスミッタ パッケージング


追加修理

    TW-172D FMトランスミッタを使って本機をBGMマシンとして使っていたら、 カサカサ・パリパリノイズが出始めました。 ノイズはボリュームの位置に依らず一定の音量です。 最初は比較的一定の周期で出たり出なかったり、 そのうち出る頻度・割合が増え、 数時間後にはほぼ連続して出るように。

    症状と、今回修理でのキャパシタ交換歴を考え合わせると、 19T8の3極管プレートに入っているバイパス用47pFマイカキャパシタの故障であることはほぼ間違いがありません。

    いったん分解方法がわかれば2回目の作業は簡単ですね。 スムースにシャシーを取り出し、キャパシタを75pFセラミック新品に交換し、 キャビネットを閉じました。 合計で30分かからずに作業できたのでしょうけれど… リアパネルのループアンテナ接続用ターミナルピンが疲労でポロリと割れてしまいましたので、 寸法違いの在庫ターミナルピンを使って無理やり交換。 これに10分ちょっと追加でかかり、トータルで50分ほどの作業。

    電源を入れるとノイズは出ておらず、快調に動作しています。 今週いっぱいは408のFMラジオでBGMを聞こうかな。

2025-11-17 カサカサ・パリパリノイズ発生 - マイカキャパシタ1個交換







Go to Radio Restorations
Go to NoobowSystems Lab. Home

https://www.noobowsystems.org/

Copyright(C) NoobowSystems Lab. Tomioka, Japan 2025.

2025-11-11 Created, contnet partly copied from tabletops.html. [Noobow9200B @ L3]
2025-11-14 Updated and published. [Noobow9200B @ L3]
2025-11-16 Updated. [Noobow9100G @ L1]
2025-11-17 Updated. [Noobow9100G @ L1]